当前位置: 首页 最新消息

2025年7月21日,中国电信手机停机事件完整时间线,一周年

栏目:最新消息 作者:duifanhuairen 时间:2025-08-24 09:39:18

Compress_7月21日.jpg


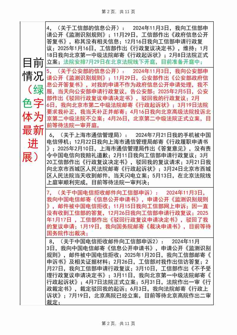
        中国电信手机停机事件,今天刚好一周年。目前有 10 个相关法律程序正在进行中——1个在本月29号公开开庭、1个申请抗诉准备中、1个再审申请准备中、1个等待二审裁定、2个等待一审开庭、2个已经开庭等待一审判决、1个等待国务院裁决,1个等待上海通管局答复。


Compress_完整事件时间线20250719改_1.JPGCompress_完整事件时间线20250719改_2.JPGCompress_完整事件时间线20250719改_3.JPGCompress_完整事件时间线20250719改_4.JPGCompress_完整事件时间线20250719改_5.JPGCompress_完整事件时间线20250719改_6.JPGCompress_完整事件时间线20250719改_7.JPGCompress_完整事件时间线20250719改_8.JPGCompress_完整事件时间线20250719改_9.JPGCompress_完整事件时间线20250719改_10.JPGCompress_完整事件时间线20250719改_11.JPG






        感谢大家的关注和支持,我会继续持续更新。


Compress_微信图片_20250329200315.jpg







阅读:420次

分类栏目