当前位置: 首页 最新消息

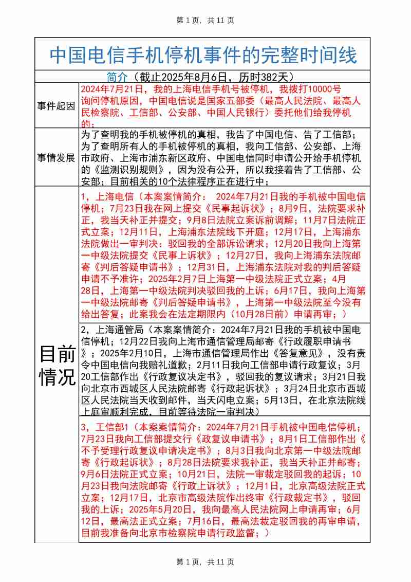
截至2025年8月6日,中国电信手机停机时间完整时间线,历时382天

栏目:最新消息 作者:duifanhuairen 时间:2025-08-24 09:38:44

Compress_7月25日 (2).jpg






Compress_完整事件时间线20250726改_1.JPG

Compress_完整事件时间线20250726改_2.JPG

Compress_完整事件时间线20250726改_3.JPG




Compress_完整事件时间线20250726改_4.JPG

Compress_完整事件时间线20250726改_5.JPG

Compress_完整事件时间线20250726改_6.JPG



Compress_完整事件时间线20250726改_7.JPG



Compress_完整事件时间线20250726改_8.JPG



Compress_完整事件时间线20250726改_9.JPG


Compress_完整事件时间线20250726改_10.JPG

Compress_完整事件时间线20250726改_11.JPG







        感谢大家的关注和支持,有新的进展我会及时更新。




阅读:288次

分类栏目