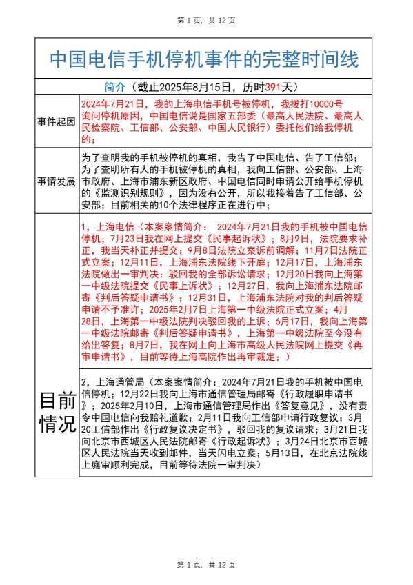
截至2025年8月15日,中国电信手机停机时间完整时间线,历时391天 栏目:最新消息 作者:duifanhuairen 时间:2025-08-24 09:37:06 感谢大家的关注和支持,有新的进展我会及时更新。 怼翻坏人 中国电信 手机停机 热点 反诈 上海