当前位置: 首页 最新消息

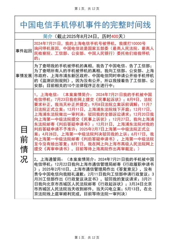
截至2025年8月24日,中国电信手机停机事件完整时间线,历时400天

栏目:最新消息 作者:duifanhuairen 时间:2025-08-31 16:32:59


Compress_8月18日 (1)(1).jpg


        目前有10个法律程序正在进行中:


Compress_完整事件时间线20250815_1.JPG

Compress_完整事件时间线20250815_2.JPG


Compress_完整事件时间线20250815_3.JPG


Compress_完整事件时间线20250815_4.JPG


Compress_完整事件时间线20250815_5.JPG

Compress_完整事件时间线20250815_6.JPG



Compress_完整事件时间线20250815_7.JPG


Compress_完整事件时间线20250815_8.JPG

Compress_完整事件时间线20250815_9.JPG

Compress_完整事件时间线20250815_10.JPG



Compress_完整事件时间线20250815_11.JPG

Compress_完整事件时间线20250815_12.JPG

        感谢大家的关注和支持,有新的进展我会及时更新。





Compress_微信图片_20250329200315.jpg







阅读:345次

分类栏目