当前位置: 首页 最新消息

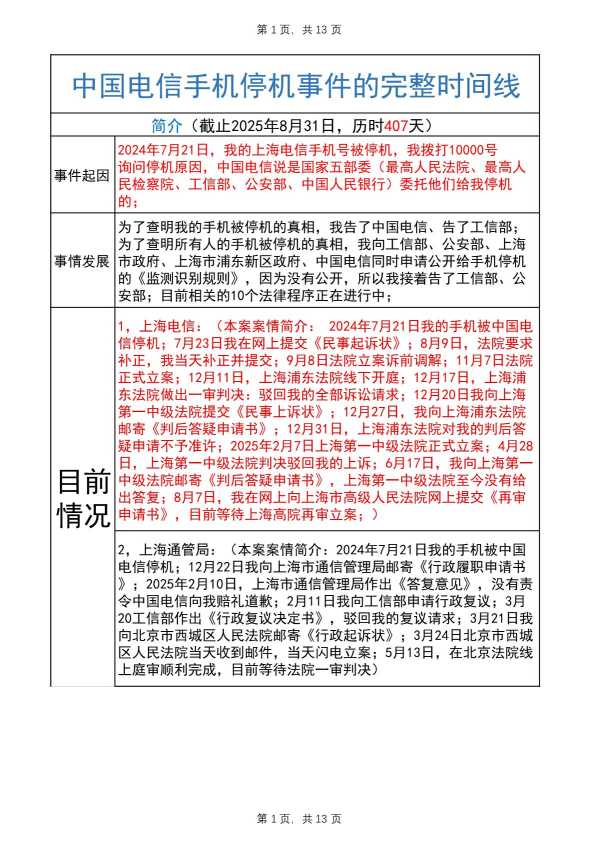
截至2025年8月31日,中国电信手机停机事件完整时间线,历时407天

栏目:最新消息 作者:duifanhuairen 时间:2025-09-14 08:14:22

Compress_8月31日.jpg


        目前有10个法律程序正在进行中:


Compress_完整事件时间线20250824_1.JPG


Compress_完整事件时间线20250824_2.JPG


Compress_完整事件时间线20250824_3.JPG


Compress_完整事件时间线20250824_4.JPG




Compress_完整事件时间线20250824_5.JPG



Compress_完整事件时间线20250824_6.JPG




Compress_完整事件时间线20250824_7.JPG


Compress_完整事件时间线20250824_8.JPG




Compress_完整事件时间线20250824_9.JPG




Compress_完整事件时间线20250824_10.JPG


Compress_完整事件时间线20250824_11.JPG



Compress_完整事件时间线20250824_12.JPG





Compress_完整事件时间线20250824_13.JPG





感谢大家的关注和支持,有新的进展我会及时更新。


Compress_微信图片_20250329200315.jpg






阅读:385次

分类栏目