当前位置: 首页 最新消息

截至2025年9月14日,中国电信手机停机事件完整时间线,历时421天

栏目:最新消息 作者:duifanhuairen 时间:2025-09-21 16:59:34

Compress_9月14日.jpg



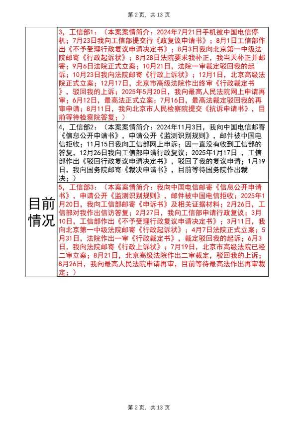
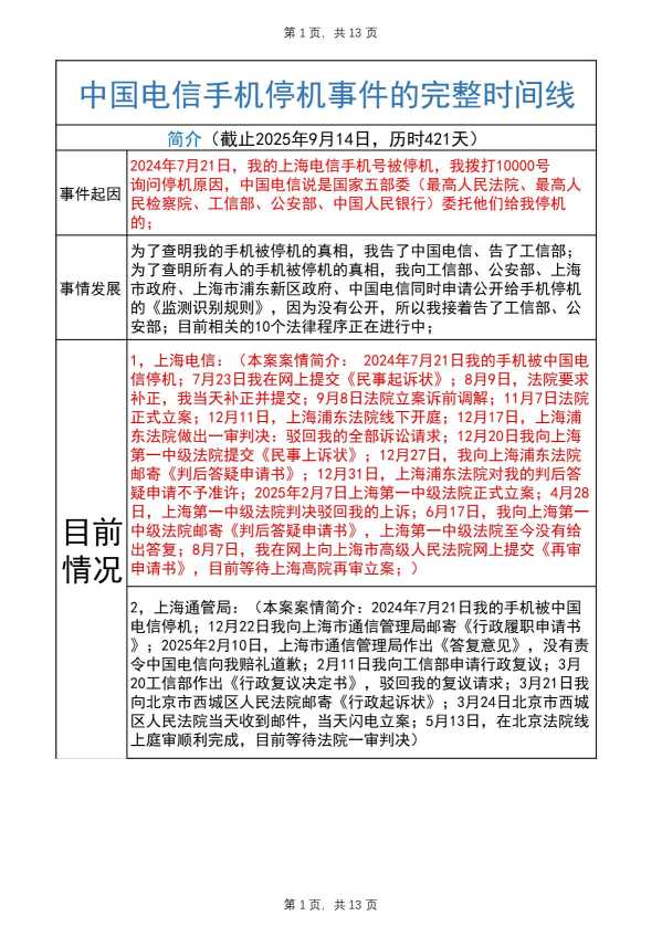
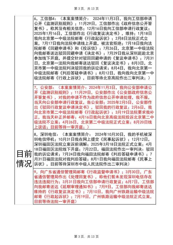
        目前有10个法律程序正在进行中,

Compress_完整事件时间线20250914_1.JPG


Compress_完整事件时间线20250914_2.JPG


Compress_完整事件时间线20250914_3.JPG


Compress_完整事件时间线20250914_4.JPG





Compress_完整事件时间线20250914_5.JPG





Compress_完整事件时间线20250914_6.JPG


Compress_完整事件时间线20250914_7.JPG


Compress_完整事件时间线20250914_8.JPG



Compress_完整事件时间线20250914_9.JPG


Compress_完整事件时间线20250914_10.JPG



Compress_完整事件时间线20250914_11.JPG

Compress_完整事件时间线20250914_12.JPG


Compress_完整事件时间线20250914_13.JPG



        感谢大家的关注和支持,有新的进展我会及时更新。


Compress_微信图片_20250329200315.jpg




+



阅读:331次

分类栏目