当前位置: 首页 最新消息

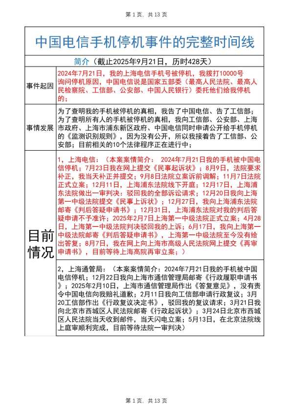
截至2025年9月21日,中国电信手机停机事件完整时间线,历时428天

栏目:最新消息 作者:duifanhuairen 时间:2025-09-21 17:12:14

Compress_9月14日.jpg


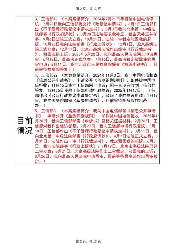
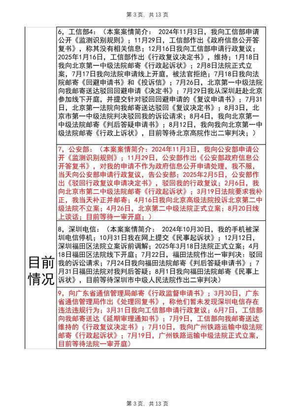
目前有10个法律程序正在进行中,


Compress_完整事件时间线20250921_1.JPG


Compress_完整事件时间线20250921_2.JPG


Compress_完整事件时间线20250921_3.JPG

Compress_完整事件时间线20250921_4.JPG




Compress_完整事件时间线20250921_5.JPG



Compress_完整事件时间线20250921_6.JPG


Compress_完整事件时间线20250921_7.JPG



Compress_完整事件时间线20250921_8.JPG




Compress_完整事件时间线20250921_9.JPG


Compress_完整事件时间线20250921_10.JPG




Compress_完整事件时间线20250921_11.JPG



Compress_完整事件时间线20250921_12.JPG



Compress_完整事件时间线20250921_13.JPG



Compress_微信图片_20250329200315.jpg


感谢大家的关注和支持,有新的进展,我会及时更新;没有新的进展,我就韬光养晦、蓄势待发,

阅读:293次

分类栏目