当前位置: 首页 最新消息

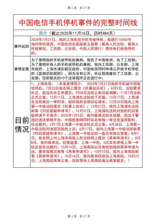
截至2025年11月16日,中国电信手机停机事件完整时间线,历时484天

栏目:最新消息 作者:duifanhuairen 时间:2025-11-24 17:47:50

Compress_10月18日(1).jpg


        目前有10个法律程序正在进行中,


Compress_完整事件时间线20251112_1.JPG



Compress_完整事件时间线20251112_2.JPG









Compress_完整事件时间线20251112_3.JPG



Compress_完整事件时间线20251112_4.JPG








Compress_完整事件时间线20251112_5.JPG




Compress_完整事件时间线20251112_6.JPG



Compress_完整事件时间线20251112_7.JPG




Compress_完整事件时间线20251112_8.JPG

Compress_完整事件时间线20251112_9.JPG

Compress_完整事件时间线20251112_10.JPG


Compress_完整事件时间线20251112_11.JPG



Compress_完整事件时间线20251112_12.JPG





Compress_完整事件时间线20251112_13.JPG





Compress_完整事件时间线20251112_14.JPG






Compress_完整事件时间线20251112_15.JPG




Compress_完整事件时间线20251112_16.JPG



Compress_完整事件时间线20251112_17.JPG


        感谢大家的关注和支持,有新的进展我会及时更新


Compress_10月24日(1).jpg

阅读:479次

分类栏目