当前位置: 首页 最新消息

截至2025年最后一天,中国电信手机停机事件总计529天,仅遭遇34次小小的挫折

栏目:最新消息 作者:duifanhuairen 时间:2025-12-31 19:09:06

Compress_11月19日.jpg




        这里“小小的挫折”,包括没有公开、不支持履职申请、复议维持、驳回复议申请、驳回起诉、驳回诉讼请求、驳回上诉、驳回再审申请,以上小小的挫折,通通加起来,仅仅只有34次。

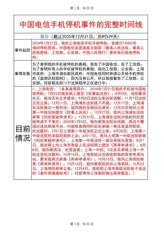
        目前有13个法律程序正在进行中。


Compress_完整事件时间线20251231_1.JPG




Compress_完整事件时间线20251231_2.JPG


Compress_完整事件时间线20251231_3.JPG





Compress_完整事件时间线20251231_4.JPG





Compress_完整事件时间线20251231_5.JPG



Compress_完整事件时间线20251231_6.JPG


Compress_完整事件时间线20251231_7.JPG



Compress_完整事件时间线20251231_8.JPG


Compress_完整事件时间线20251231_9.JPG


Compress_完整事件时间线20251231_10.JPG



Compress_完整事件时间线20251231_11.JPG


Compress_完整事件时间线20251231_12.JPG


Compress_完整事件时间线20251231_13.JPG


Compress_完整事件时间线20251231_14.JPG


Compress_完整事件时间线20251231_15.JPG

Compress_完整事件时间线20251231_16.JPG


Compress_完整事件时间线20251231_17.JPG


Compress_完整事件时间线20251231_18.JPG


Compress_完整事件时间线20251231_19.JPG


Compress_完整事件时间线20251231_20.JPG


        感谢大家的关注和支持,有新的进展我会及时更新#中国电信#手机停机#热点#怼翻坏人




Compress_10月24日(1).jpg



阅读:257次

分类栏目