北京市检察院向我邮寄送达《受理通知书》

案情简介:
2024年11月3日,我向中国电信邮寄《信息公开申请书》,申请公开《监测识别规则》,邮件被中国电信拒收;
2025年1月20日,我向工信部邮寄《申诉书》及相关证据材料;2月26日,工信部对我作出信访答复;2月27日,我向工信部申请行政复议;3月10日,工信部作出《不予受理行政复议申请决定书》;3月11日,我向北京第一中级法院邮寄《行政起诉状》;4月7日法院正式立案;5月31日,法院作出一审《行政裁定书》,裁定驳回我的起诉;6月3日,我向法院邮寄《行政上诉状》;7月19日,北京市高级法院已经二审立案;8月21日,北京高级法院作出二审裁定,驳回我的上诉;8月26日,我向最高人民法院申请再审;12月26日,最高法院向我邮寄送达《行政裁定书》,驳回再审申请;
2026年1月10日,我向北京市检察院线上提交《行政监督申请书》;1月13日,我按照北京市检察院的要求,邮寄监督申请材料;2月4日,北京市检察院向我邮寄送达《受理通知书》,目前等待检察院作出决定,

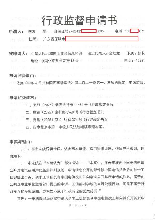
下面是对应的《行政监督申请书》,




感谢大家的关注和支持,有新的进展我会及时更新#中国电信#手机停机#热点#怼翻坏人
